The handheld POS is a revolutionary device that combines the power of a full-fledged POS system with the convenience of a portable, phone-sized device.
Role: Product Designer
Target Group: Dining Restaurant waiters
App Platform: PAX A920
Goal: By supporting the completion of the handheld POS project, the company will bring more clients in the food service industry to purchase and use our products.
Process
From the very beginning, I immersed myself in thorough research to understand the needs and pain points of users in the food service industry. This provided valuable insights that guided the entire design process.
With a deep understanding of the target audience, I embarked on crafting an intuitive and user-friendly interface for the “Handheld POS” application. I focused on creating a seamless user experience that would enhance productivity and efficiency for restaurant workers.
Throughout the design phase, I collaborated closely with stakeholders, developers, and other team members to ensure the design vision was effectively translated into the final product. I conducted user testing and gathered feedback to iterate and refine the design, ensuring it met the highest standards of usability and visual appeal.
Also, I assisted my colleagues in the Marketing Department in completing the publicity posters, and sales sheets that related to this product.
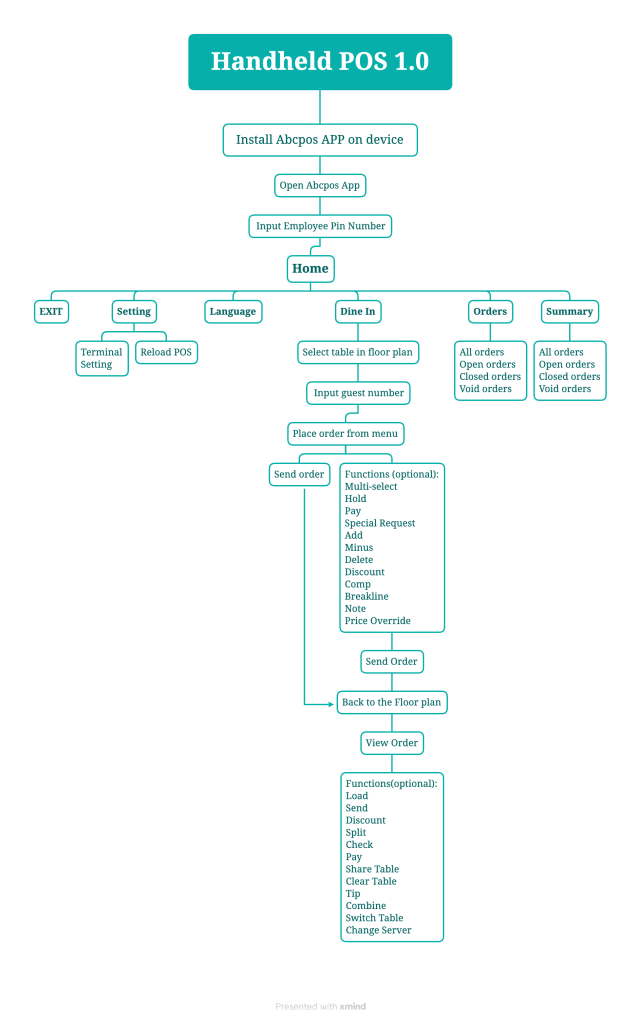
Site Map

Outcome
The “Handheld POS” project is an innovative solution that combines all the features of traditional desktop POS systems into a portable mobile-size device. With this handheld device, restaurant workers can enjoy the convenience and power of a full-fledged POS system while being able to move freely around their restaurant or interact with customers on the go.
With its compact size and user-friendly interface, the “Handheld POS” revolutionizes the restaurant industry by offering a flexible and versatile solution that enhances productivity and customer experience. Orders taken from the device will sync to the main POS system and be sent to the back kitchen instantly, Multi-payment options are available in the device, support chip, swipe, NFC, and digital wallets. A high-speed printer is also built into the device to print out the receipt for customers to tip and sign right after the payment. Whether it’s a small cafe or a bustling restaurant chain, this handheld device is designed to meet the unique needs of restaurant workers of all types and sizes.

Result
The result of this extensive effort is a beautifully designed “Handheld POS” application that revolutionizes the way restaurants interact with their customers and manage their business operations. Its sleek and modern interface, combined with its powerful functionality, empowers restaurant managers to streamline their processes and provide an exceptional customer experience.
By leveraging advanced technology and intuitive design, the “Handheld POS” provides restaurant workers with a seamless and efficient way to manage their business operations. From processing transactions and managing inventory to generating reports and analyzing sales data, this mobile POS device empowers restaurant workers to stay in control of their business anytime, anywhere.
Sources
Product Website:
Tutorial videos:
- https://knowledge.abcpos.com/en/knowledge/dine-in-order
- https://knowledge.abcpos.com/en/knowledge/order-functions
Fryer and Sales sheet:



